最新消息
首頁 > 最新消息房地合一稅節稅撇步報您知!出售自住房地後又於2年內重購可申請退稅。
財政部高雄國稅局表示,自105年1月1日起實施房地合一稅,並於110年7月1日推動房地合一稅2.0上路,針對短期交易房地適用較高稅率,以強化抑制短期炒作之政策目的,惟為保障自住需求並減輕民眾換購自住房地租稅負擔,重購相關規定仍維持不變,民眾若符合重購適用條件,仍可享有相關租稅優惠。該局指出,依所得稅法第14條之8規定,個人重購自住房地,無論是「先賣後買」,或是「先買後賣」,只要出售舊房地與重購新房地兩者移轉登記時間在2年內且符合自住規定者,均可申請適用重購退稅或抵稅優惠,就已(應)繳納稅款範圍內,按重購價額占出售價額的比率計算應退還或扣抵之稅額。
該局進一步說明,有關自住房地的認定,係以個人或其配偶、未成年子女應於該出售及重購之房屋辦竣戶籍登記並居住,且該等房屋無出租、供營業或執行業務使用,始符合適用要件。又若以配偶之一方出售自住房地,而以配偶之他方名義重購者,亦得適用。
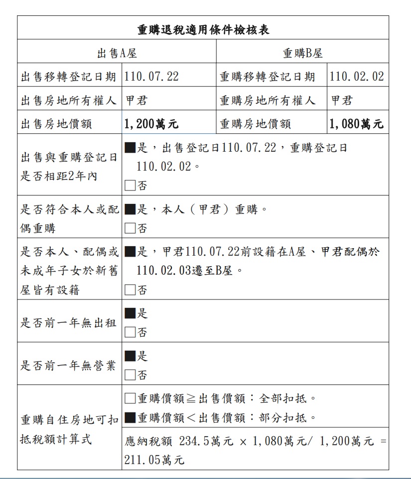
該局舉例並以檢核表說明,甲君於106年11月以500萬元買進A屋並設籍居住,110年7月以1,200萬元出售,因持有期間為3年8個月故適用稅率為35%,應納房地合一稅為234.5萬元〔(成交價額1,200萬元-可減除成本500萬元-可減除移轉費用上限30萬元)×35%〕;甲君於出售A屋前已先於110年2月以1,080萬元買進B屋,且甲君配偶設籍在B屋,因甲君出售A屋與重購B屋期間在2年以內,且都設籍居住,兩屋均無出租、供營業或執行業務使用,甲君於申報出售A屋之房地合一稅時,可申請適用重購自住房地扣抵稅額211.05萬元〔應納稅額234.5萬元×(重購價額1,080萬元÷出售價額1,200萬元)〕,只須繳納稅額23.45萬元。(檢核表說明如附件所示)
該局提醒,若有符合重購退(抵)稅條件者,記得提出申請,但重購後5年內仍應供自住使用,不能改作其他用途(如出租、供營業或執行業務使用)或再行移轉,否則國稅局會追繳原退還或扣抵之稅額。

民眾如仍有不明瞭之處,歡迎撥打該局免付費電話:0800-000-321或向所轄分局、稽徵所洽詢。
| 更新時間:2022-04-13 返回上一頁 |
